国家林草局、国家能源局2026年1月22日发布了《关于支持风电开发建设规范使用林地草地有关工作的通知》(林资发〔2026〕6 号,以下简称“6 号文”),自发布之日起施行,有效期至2030年12月31日。此前,国家林草局针对风电项目使用林草地先后出台《国家林业和草原局关于规范风电场项目建设使用林地的通知》(林资发〔2019〕17 号,已失效)、《关于规范风电场项目使用林草地有关工作的通知(征求意见稿)》(2024年2月8日版及2025年3月5日版)等文件,但一直未能定稿,导致在相当长的一段时间内,风电项目使用林草地的政策出现了真空期,一定程度上影响了风电项目的开发建设,直至6号文正式发布。6号文在继承过往政策核心诉求的基础上,进一步统筹风电开发与林草资源保护,明确了新要求、新规则。现围绕风电项目投资方关注的核心事项,在对比过往政策的基础上,对6号文主要内容予以分析解读:
一、风电项目限制区域变化

解读:
1.禁建区域进一步扩容:6 号文在2025年征求意见稿“生态保护红线、自然保护地、重点国有林区”基础上,新增“重要湿地”为禁建区域,管控力度进一步加强,体现对湿地生态系统保护的重视。
2.对于在限制区域内已经建成的风电项目是否可以进行改造升级,根据风电项目所处区域进行区分。位于生态保护红线、自然保护地内已建成的风电项目,原则上不得改造升级;对位于生态保护红线、自然保护地外,重要湿地、重点国有林区林地草地、基本草原内已建成的风电项目,可以进行改造升级。
3.对于在限制区域内已经建成的风电项目,首次强调了风电项目必须“依法”建成,对于未批先建、用地合规手续不完善的风电项目,一律禁止改造升级。
4.对于在限制区域内已经建成的风电项目的退出时间,从先前文件的“风电项目运行期满”调整为“土地期限届满”。对风电投资企业而言,一方面可以避免风电项目的建设用地使用期限超过风电项目运行期时,剩余建设用地期限无法使用造成的资源浪费;另一方面风电投资企业也可以根据建设用地的使用期限,决策升级改造风电项目是否具有经济性。
二、风电场项目建设限制使用林地、草地的范围变化

解读:
1.6号文明确了风电项目各功能区,包括风机基础、升压站、施工道路和检修道路、集电线路均不得使用上述限制风电项目使用的林地、草地。且对风电项目的临时用地,一视同仁禁止占用相关区域。
2.相比2025年3月5日征求意见稿,6号文删除了不得占用年降水量400毫米以下区域及二级国家级公益林中的竹林地的要求,增加了野生动物重要栖息地(迁徙通道)作为风电项目禁止使用的林草地范围。但是对确实需要占用野生动物重要栖息地(迁徙通道)的风电项目,可通过采取能消除或减少不利影响的措施,并经过严格论证后继续使用相关区域。
3.在6号文中,延续了2025年3月5日征求意见稿中对列入国家级重大项目的,可以在充分论证的基础上占用基本草原。
三、风电场项目配套道路用林、临时使用林地及恢复责任要求

解读:
1. 6号文延续了2025年3月5日征求意见稿关于风电项目配套道路规定,允许项目结合森林防火通道及农村道路进行建设。新增了施工道路在临时使用林地期限届满后无法恢复,应当与检修道路一并办理永久使用林地手续的要求。也就意味着对于风电投资企业而言,在规划施工道路时就必须考虑临时用林期满后是否进行恢复的问题,以免发生期满后不恢复但又错过了检修道路永久使用林地办理流程,造成事实上无法继续办理永久用林手续,进而受到行政处罚的风险。
2.针对使用林地后的恢复责任,6号文相比2025年3月5日征求意见稿最大的变化在于仅强制要求在临时使用林地期满后,项目公司必须按照法律规定履行林地恢复责任;对于项目退役后,并不强制性要求项目公司履行修复义务,而是采用鼓励机制。上述变化更加符合《森林法》等法律法规的精神。
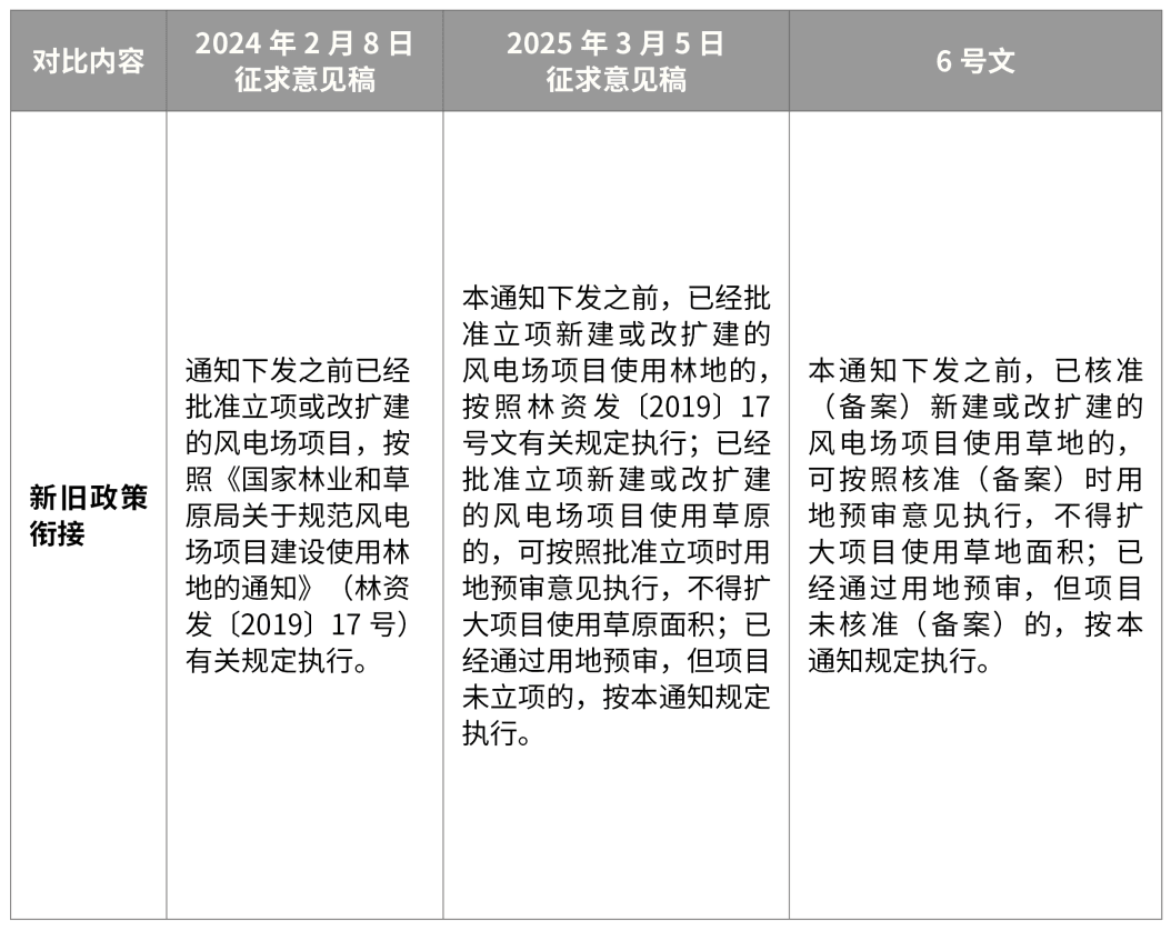
四、新旧政策衔接

解读:根据6号文,对于17号文失效后风电项目使用林草地政策的真空期,在该期限内已经立项(包括核准、备案方式)的风电项目使用林草地的,并非一刀切按照17号文政策执行,而是根据项目核准、备案时的用地预审意见执行。也就意味着在2026年1月22日前已经取得核准或备案文件的风电项目,可以执行用地预审意见中关于项目使用林草地的要求继续进行建设,而在2026年1月22日后取得核准或备案文件的风电项目,则需严格执行6号文的使用林草地的要求,而不能简单按照用地预审意见执行。
此外,在6号文新旧政策的衔接规定中只提到了草地,而未提及林地,我们认为不影响涉及林地的风电项目参照适用本条规定。

